南京梅迪蒙生物
名称
描述
内容
网站首页
产品中心
细胞
试剂
耗材
实验动物
科服中心
非靶标代谢组学
脂质组学
高通量靶标代谢组学
功能代谢组学
蛋白质组学
测序
质粒工具
病毒工具
报告基因检测服务
关于我们
新闻中心
公司新闻
行业动态
媒体报道
联系我们
新闻中心
News center
公司新闻
行业动态
媒体报道
4
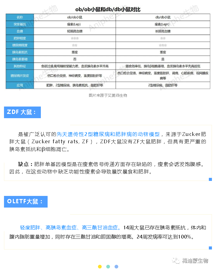
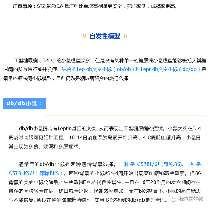
2型糖尿病(T2DM)动物模型的常用造模方法微信号
来源:
|
作者:
medical-100
|
发布时间:
844天前
|
243
次浏览
|
🔊
点击朗读正文
❚❚
▶
|
分享到:
2型糖尿病(T2DM)动物模型的常用造模方法
上一篇:
细胞培养的作用及目的
下一篇:
新型IDH2突变体抑制剂治疗白血病