南京梅迪蒙生物
名称
描述
内容
网站首页
产品中心
细胞
试剂
耗材
实验动物
科服中心
非靶标代谢组学
脂质组学
高通量靶标代谢组学
功能代谢组学
蛋白质组学
测序
质粒工具
病毒工具
报告基因检测服务
关于我们
新闻中心
公司新闻
行业动态
媒体报道
联系我们
新闻中心
News center
公司新闻
行业动态
媒体报道
4
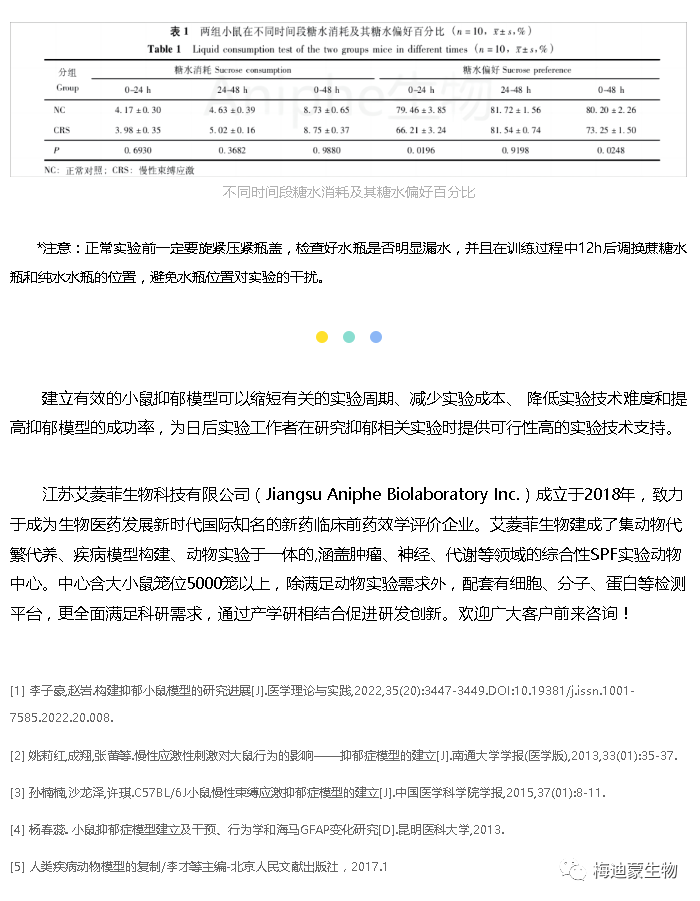
抑郁症小鼠实验
来源:
|
作者:
medical-100
|
发布时间:
844天前
|
235
次浏览
|
🔊
点击朗读正文
❚❚
▶
|
分享到:
上一篇:
新型IDH2突变体抑制剂治疗白血病
下一篇:
开学季医用手套活动强势来袭!