
QUESTION
心血管文章分析
ANSWER
知
点
研究知识点
European Heart Journal中国农业大学任发政、郭慧媛等合作发现主动脉夹层发病的新机制
主动脉夹层(AD)指主动脉腔内的血液从主动脉内膜撕裂处进入主动脉中膜,使中膜分离,沿主动脉长轴方向扩展形成主动脉壁的真假两腔分离状态。一旦破裂出血,患者未能及时诊治,病死率极高。目前,尚无预防、稳定或逆转 AD 的药物治疗方法,因此深入解析AD形成和进展的分子机制、寻找有效药物靶点至关重要。
2023年11月22日,中国农业大学任发政院士、郭慧媛教授团队和首都医科大学附属北京安贞医院张宏家、姜文剑教授团队在《欧洲心脏杂志》(European Heart Journal)杂志上在线发表了题为“The activator protein-1 complex governs a vascular degenerative transcriptional programme in smooth muscle cells to trigger aortic dissection and rupture”的研究论文,该研究绘制了AD进展过程中人升主动脉的细胞图谱,揭示活化蛋白-1(AP-1)调控平滑肌表型转换和参与AD进程的作用机制,为后续开发有效的AD临床防治药物提供全新的思路。

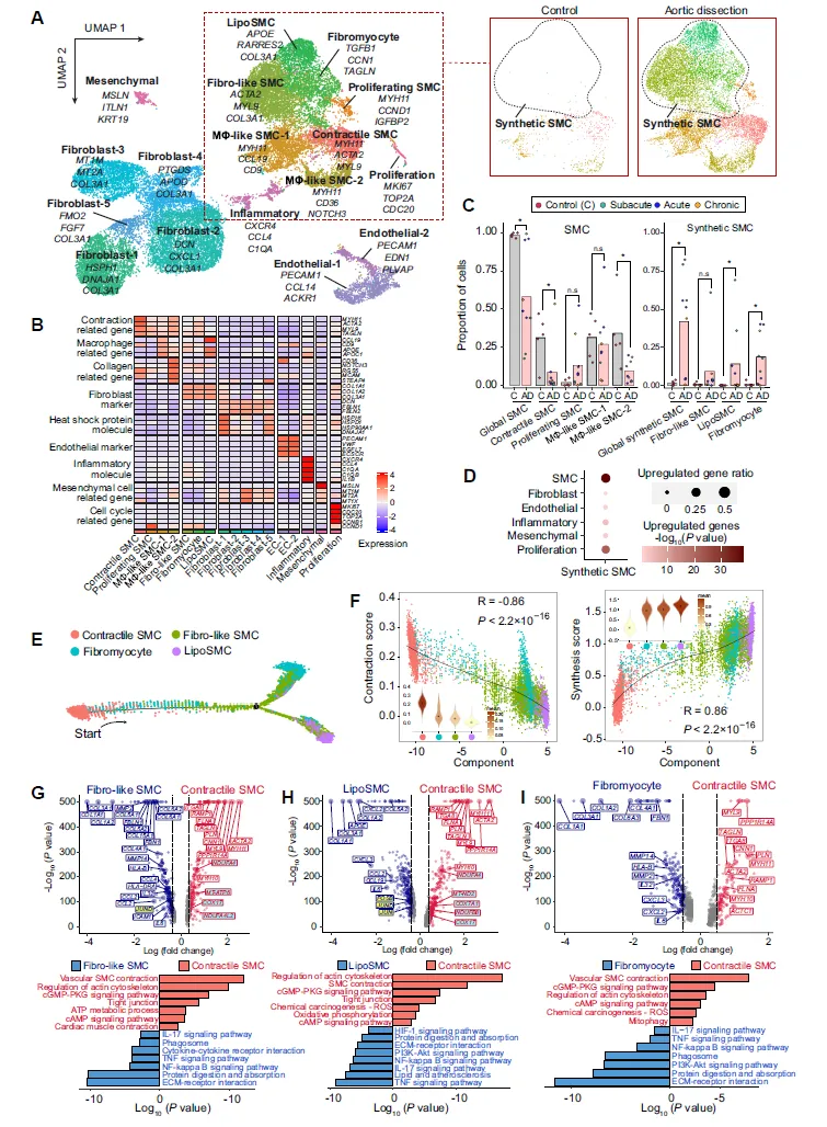
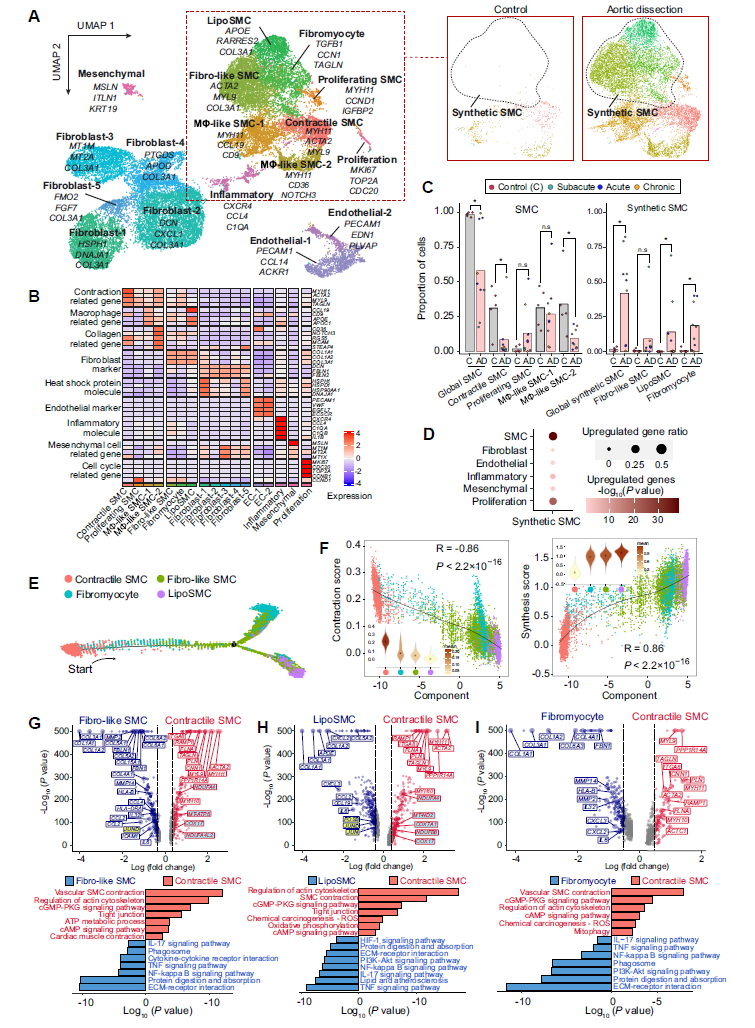
首先,研究团队利用了单细胞RNA测序技术,通过对9名接受升主动脉置换术的STAAD患者(四名急性AD,三名亚急性AD和两名慢性AD)及5名接受心脏移植的对照个体进行比较分析,发现了合成型平滑肌细胞(SMCs)在AD中的显著变化。确定了合成型SMCs是AD中的一个新兴集群,并通过对比合成型SMCs与所有主动脉细胞的比例证实了该集群在AD中的增加。

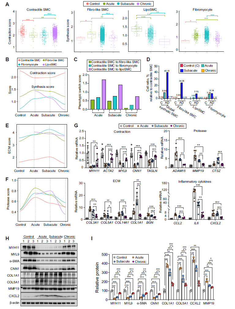
主动脉中膜层SMCs对于维持主动脉壁的正常结构及功能尤为重要。收缩型SMCs向合成型SMCs转化的过程是AD的发生的关键病理学改变。然而,关于SMCs表型转化的确切机制至今仍然不明。为了探究合成型SMCs的潜在起源和病理特征,作者对所有的非免疫细胞进行了重新聚类,得到17个亚群,包括4个SMCs亚群。其中,收缩型SMCs表达经典的收缩相关基因,而其他3个亚群收缩相关基因表达量相对较低。合成型SMCs又被分为3个亚型:纤维样SMCs(Fibro-like SMC)、脂肪样SMCs(LipoSMC)和纤维肌细胞(Fibromyocyte)。细胞比例分析表明,收缩型SMCs在AD中占比显著降低,而合成型SMCs比例显著升高;轨迹推断分析表明,收缩型SMCs是3种合成型SMCs的起源。

AD的不同疾病阶段显示出不同的病理特征。急性和亚急性组中分离出的SMCs收缩型基因表达评分低于慢性组,合成型基因表达评分高于慢性组;急性和亚急性AD中的表型转换评分和合成型SMCs的相对细胞数量都比慢性AD高,提示 SMCs在AD不同阶段存在特异性表型转换。细胞外基质的重构和降解是AD的关键特征,拟合曲线分析表明AD中存在疾病阶段特异性细胞外基质重构。此外,人升主动脉样本的分析进一步证实急性和亚急性AD中收缩相关基因表达下调,合成相关基因表达上调。以上分析均表明SMCs在AD中存在疾病阶段特异性表型转换。

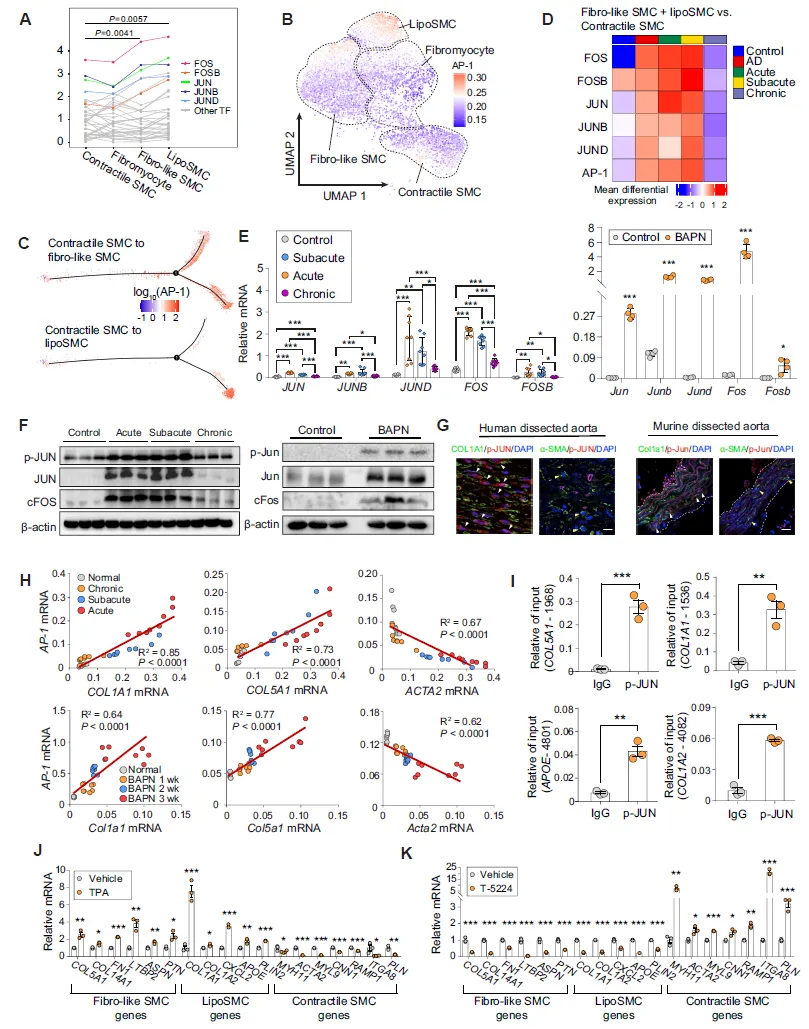
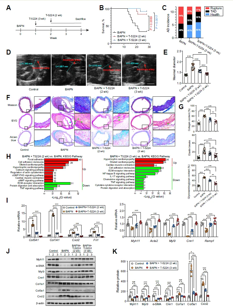
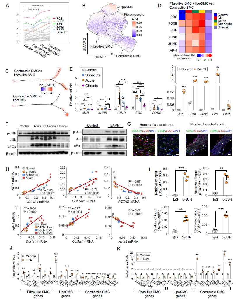
为了确定推动表型转换的主要调控因子,研究者首先通过比较收缩型SMCs与合成SMCs集群的基因表达,筛选出属于转录因子(TFs)的差异表达基因(DEGs)。发现AP-1的多个亚基,包括FOS、FOSB、JUN、JUNB和JUND,在纤维样SMCs和脂肪样SMCs中升高,而在收缩型SMCs中则较低。单细胞调控网络推断与聚类(SCENIC)分析显示,转录因子AP-1及其靶基因在纤维样和脂肪样SMCs集群中处于活跃状态。此外,作者观察到AP-1的升高沿着发育轨迹在急性和亚急性AD组中发生。哺乳动物细胞中,AP-1是一种由FOS和JUN家族成员组成的转录因子复合物,调控基因转录从而影响细胞增殖、分化和凋亡等关键生理过程。染色质免疫沉淀(ChIP)分析结果显示,JUN结合在COL5A1、COL1A1、COL1A2和ApoE等合成型基因的启动子区,进一步验证了AP-1在SMCs表型转换中的作用。利用AP-1激活剂12-O-tetradecanoylphorbol-13-acetate(TPA)处理人主动脉SMCs细胞显著上调合成型基因,同时下调收缩型基因;AP-1抑制剂T-5224则出现相反的效果,以上研究结果表明AP-1的升高和激活促进了AD中合成型SMCs的增加。

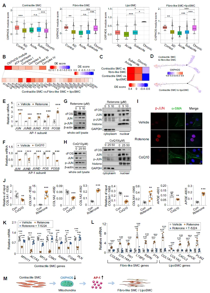
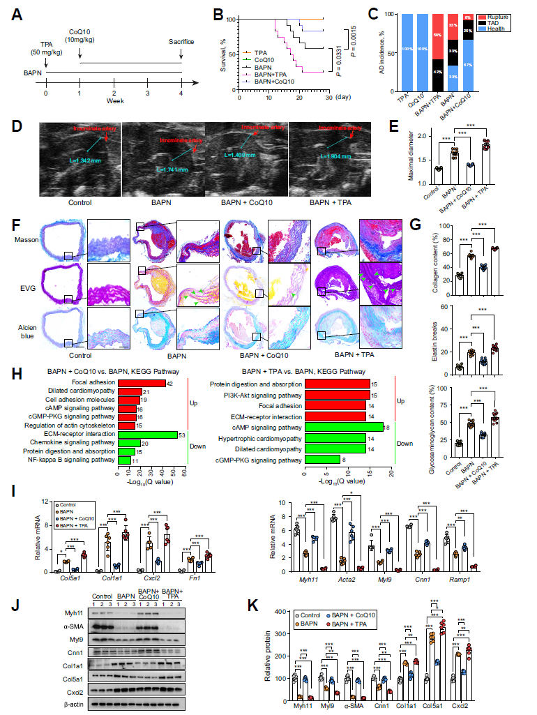
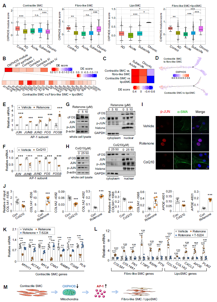
接下来,作者探索了促进AP-1介导的表型转换的上游调节因子。差异表达基因和通路分析显示,与纤维样和脂肪样SMCs相比,收缩型SMCs中腺苷酸三磷酸(ATP)代谢过程和氧化磷酸化(OXPHOS)富集。使用六种典型线粒体相关特征和OXPHOS基因集进行打分,富集趋势与发育轨迹高度一致,尤其在急性和亚急性AD中,表明OXPHOS可能负调控合成型SMCs的增加。为了验证这一点,作者利用线粒体复合物1特异性抑制剂鱼藤酮(Rotenone)处理SMCs细胞,发现其可以显著提高AP-1的表达、磷酸化和核转位。而添加OXPHOS必需辅因子辅酶Q10 (CoQ10)则显示出相反的效果。ChIP结果显示,JUN与合成型基因启动子区的结合被鱼藤酮增强,而被CoQ10减弱。以上结果证实OXPHOS受损后激活AP-1,促进合成型SMCs扩增。

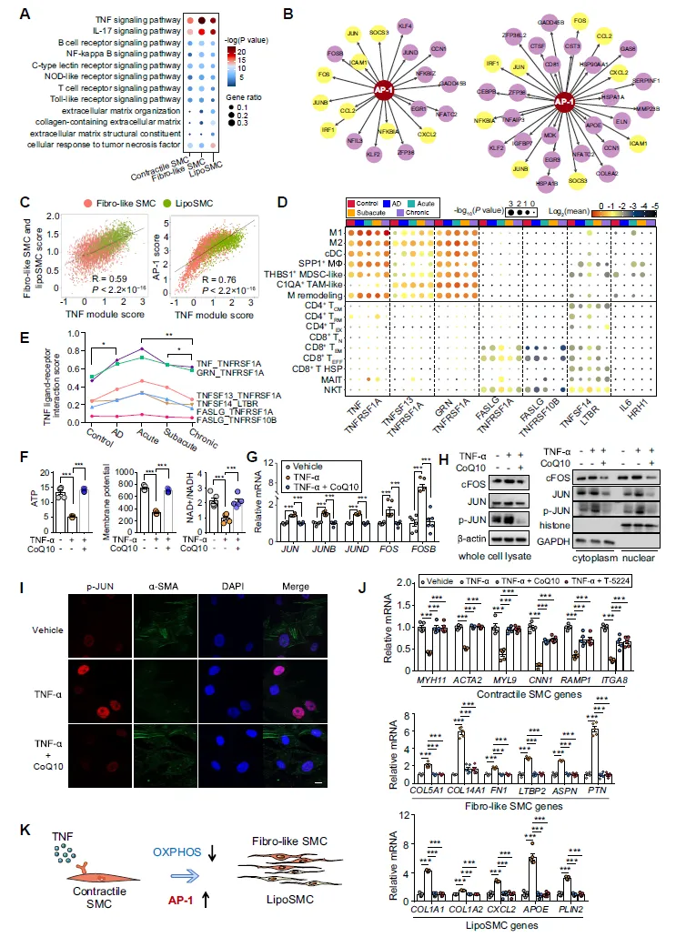
进一步的机制研究中,作者探索了触发OXPHOS--AP-1介导的表型转换的细胞外信号。Gene Ontology分析显示,在与收缩型SMC相比,纤维样和脂肪样SMCs中的AP-1共表达基因在多个肿瘤坏死因子(TNF)信号和细胞外基质相关通路中富集。此外, TNF基因集、纤维样及脂肪样SMCs的marker基因、AP-1亚基(FOS, FOSB, JUN, JUNB, JUND)对细胞进行评分,相关性分析显示TNF信号可能在参与了SMCs的表型转换。作者通过使用CellPhoneDB分析表达TNF配体的免疫细胞群与表达TNF受体的收缩型SMCs之间的TNF配体-受体相互作用情况,发现TNF信号在急性和亚急性AD中优先相互作用。
接下来,作者探索了TNF对OXPHOS-AP-1信号轴的作用。TNF-α处理SMCs显著降低ATP水平、膜电位和烟酰胺腺嘌呤二核苷酸(NAD+)/烟酰胺腺嘌呤二核苷酸氢(NADH)水平,而CoQ10共处理可逆转上述细胞效应。此外,CoQ10抑制TNF-α所致的SMCs上AP-1的表达、磷酸化和核内转位的上调。一致地,TNF-α介导的收缩型基因下调和合成型基因的升高可被CoQ10或AP-1抑制剂共处理而抑制。这些结果表明,TNF信号抑制OXPHOS后进而激活AP-1以促进合成型SMCs的扩增。

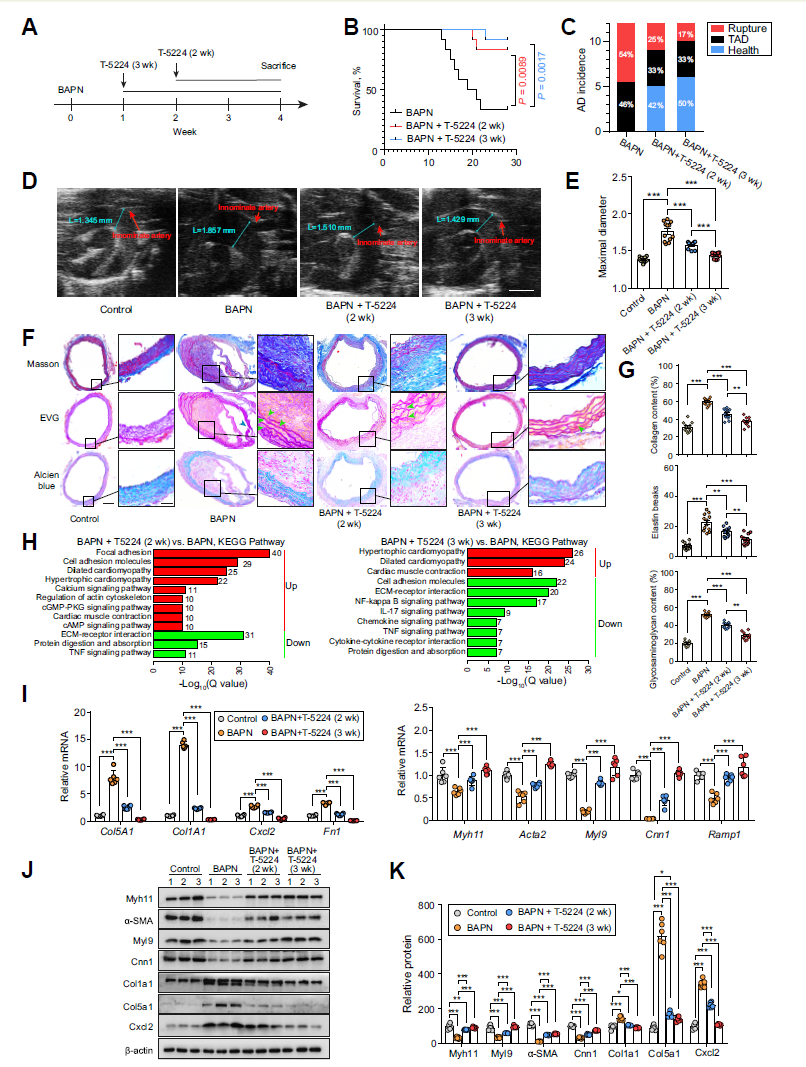
最后,作者使用BAPN诱导的小鼠胸主动脉夹层(TAD)模型,进一步确定了OXPHOS-AP-1信号通路在体内胸主动脉夹层(TAD)进展中的作用。研究发现CoQ10或者AP-1特异性抑制剂T-5224显著降低了致死性AD的百分比,以及 TAD小鼠的主动脉环最大直径。组织学分析证实CoQ10或T-5224处理抑制TAD小鼠解剖性动脉瘤形成并改善主动脉中膜层退行性病变。此外,CoQ10或者T-5224抑制了SMCs由收缩型向合成型的表型转换。相反,AP-1激活剂TPA处理加速了BAPN诱导的死亡,促进了解剖性动脉瘤形成、中膜层退行性病变和合成型SMCs的扩增。以上数据证实OXPHOS-AP-1轴影响SMCs的表型转变从而参与调节BAPN诱导的小鼠TAD进程。


综上所述,TNF信号通过抑制OXPHOS和随后的AP-1激活,促进合成型SMCs的增加。同时发现,通过靶向AP-1可以抑制SMCs的表型转换,从而缓解BAPN诱导的小鼠胸主动脉夹层。该研究揭示了TNF-OXPHOS-AP-1轴调控SMCs时间特异性表型转换中的重要作用,这一创新性研究成果为临床AD防治提供一个全新的策略。

原始出处:Luo Y, Luo J, An P, Zhao Y, Zhao W, Fang Z, Xia Y, Zhu L, Xu T, Zhang X, Zhou S, Yang M, Li J, Zhu J, Liu Y, Li H, Gong M, Liu Y, Han J, Guo H, Zhang H, Jiang W, Ren F. The activator protein-1 complex governs a vascular degenerative transcriptional programme in smooth muscle cells to trigger aortic dissection and rupture. Eur Heart J. 2024 Jan 27;45(4):287-305. doi: 10.1093/eurheartj/ehad534.
